闪电PDF编辑器免费下载 v3.2.7.0 正式版
- 软件介绍
- 软件截图
- 其他版本
- 相关阅读
- 网友评论
- 下载地址
闪电PDF编辑器下载信息:软件大小:41.1MB,是办公软件的软件,是专为PDF文档打造的多功能编辑软件!有需要的朋友快来下载体验吧!
闪电PDF编辑器是致力于PDF文档打造出的智能编写软件,该软件集PDF阅读文章、PDF编写、PDF注释、PDF签字等多种多样作用于一体,另外闪电PDF编辑器也是可以适用注释、编写文字、制图标明、加上相片、填好表格等多种多样实际操作方法,让你能轻轻松松将PDF文档打导致自身必须的模样,而且该软件也是内嵌强劲的数据加密维护作用,可以非常好确保PDF文档的网络信息安全。
此次出示的闪电PDF编辑器是一款完全免费的全能PDF在线编辑器,可以出示形象化清楚的操作界面、全方位好用的编写作用与顺畅方便快捷的实际操作方法,使客户能够轻轻松松对PDF文档中的照片、连接、签字开展编写实际操作,并且应用便捷,可以非常好满足你的平时应用要求。
闪电PDF编辑器功能
高效阅读离不开清晰的界面和专业的批注工具。既自然又舒畅的阅读体验与往常一样,体验飞一般的感觉。
1、编辑PDF文档
轻松编辑PDF文本、图像,添加自定义图形,强大的功能超简单的使用方法快速编辑您的PDF文档。
2、注释PDF文档
强大而且简单易用的PDF编辑器只需要几次点击即可标记注释。
3、签名PDF文档
可以超快速度签名文档,而且很简单很容易为您的PDF签署个性化签名。
4、删除PDF页面
可以任意选中PDF文档页面进行删除,实现PDF文档无需页面删除操作。
5、插入PDF页面
可随意插入PDF页面文档,实现PDF内容拼接插入,轻松完善您的PDF文件。
6、新建PDF文档
拥有新建PDF功能,可从文件、富文本图像等创建PDF文件,实现PDF轻松创建。
7、填写PDF文件
填写PDF表单将会给您提供更好的体验和更快速的填写方式。
8、合并PDF文档
拥有合并PDF文档功能,可将多个PDF文档合并成一个,轻松整理您的PDF文件。
安装步骤
1、在本站下载这款软件,并将得到的压缩包解压,得到exe文件
2、双击该exe文件,点击自定义安装

3、我们点击浏览来更改默认安装位置

4、这里我们在D盘选择一个位置,并确定

5、然后我们点击立即安装

6、软件正在安装,我们等待一下

7、软件安装完成

闪电PDF编辑器设置图片统一大小
第一步、双击打开PDF编辑器,选择;打开”-;浏览”打开需要处理的文档。

第二步、选择;编辑内容”-;仅图片”。

第三步、然后按住Ctrl键,选择同一页面的全部图片。

第四步、单击鼠标右键,选择;布局”-;使大小相同”。

第五步、如图所示,图片已经是同一大小的了。

第六步、最后,记得点击;保存”。

闪电PDF编辑器快照功能使用方法
第一步、下载最新版本的编辑器后,双击打开;选择;打开”-;浏览”,打开需要处理的PDF文档。

第二步、打开文档后,选择;开始”-;快照”功能。

第三步、这时候,鼠标箭头旁边就会出现一个像照相机的图标,在需要复制的页面中单击鼠标左键就能立刻截取内容了。

复制好后,直接按住Ctrl+V将截取的内容粘贴在word,ppt等编辑文本中,复制效果如下(图片格式:.png):

第四步、其中,还能放大文档页面,再截取页面中仅需要的一部分。

第五步、操作方法:拖住鼠标不放,在页面中选择一个区域,松开鼠标后就能直接截取到需要的部分。

同样的,直接按住Ctrl+V将截取的内容粘贴在word,ppt等编辑文本中,复制效果如下(图片格式:.png):

其中,在文档页面中,直接单击鼠标右键也能调出;快照”功能。

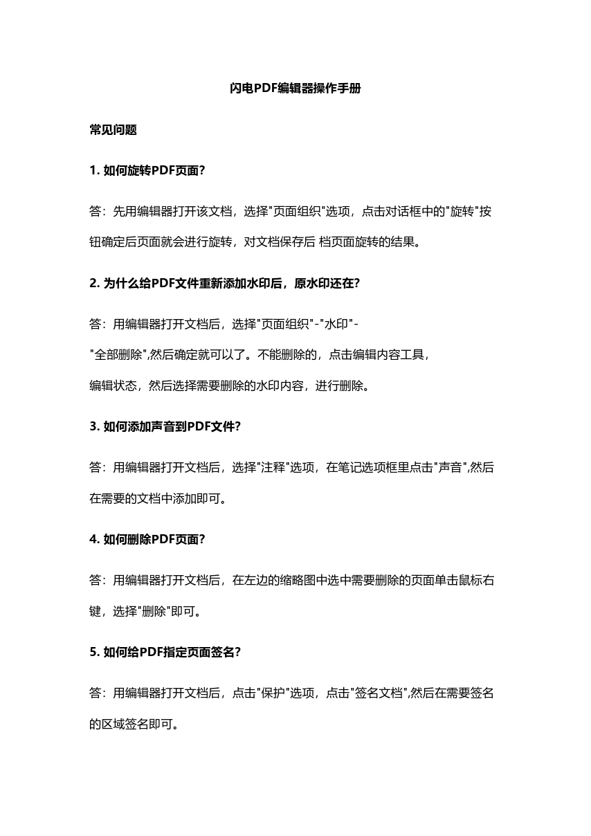
常见问题
1、如何旋转PDF页面?
答:先用编辑器打开该文档,选择"页面组织"选项,点击对话框中的"旋转"按钮确定后页面就会进行旋转,对文档保存后 档页面旋转的结果。
2、为什么给PDF文件重新添加水印后,原水印还在?
答:用编辑器打开文档后,选择"页面组织"-"水印"-"全部删除",然后确定就可以了。不能删除的,点击编辑内容工具, 编辑状态,然后选择需要删除的水印内容,进行删除。
3、如何添加声音到PDF文件?
答:用编辑器打开文档后,选择"注释"选项,在笔记选项框里点击"声音",然后在需要的文档中添加即可。
4、如何删除PDF页面?
答:用编辑器打开文档后,在左边的缩略图中选中需要删除的页面单击鼠标右键,选择"删除"即可。
5、如何给PDF指定页面签名?
答:用编辑器打开文档后,点击"保护"选项,点击"签名文档",然后在需要签名的区域签名即可。
闪电PDF编辑器特色
提供简单的操作方法对文档、图片、链接、签名进行编辑,实现PDF文档快速编辑,只需几秒钟即可快速搞定!
一、阅读、标注、谨记
简单点击阅读、标注、谨记等功能即可轻松使用,同时支持新建原创内容,可随时编辑操作,一款软件在手,让您编辑无忧!
1、批注文本
高亮文本、添加笔记、您的学术演讲、合同反馈、顺顺利利。
2、填写表单
填写税务表单轻而易举,带给您全新工作体验。
3、签署文档
几次简单点击即可在合同、发票上签上自己的姓名。
二、随时编辑操作PDF文档
颠覆PDF编辑功能。轻松在PDF文件中文本、图片、链接,随时进行编辑,一切都将变的那么容易。
1、编辑PDF
文本、图片、链接,随时进行编辑。
2、合并文档
可将多个PDF文档合并成一个PDF文档,可轻松整理您的PDF文件。
3、新建PDF
Ctrl+N 通过此快捷键即可快速新建PDF,就这么简单。
三、新建原创内容
插入页面、添加空白页面、删除多余页面,组织文档如您所愿。更新演示文稿、撰写研究报告,轻松应对。
1、编辑图片
轻松在PDF文件中添加,替换和调整图片或改变标志或图表,一切将变的那么容易。
2、插入PDF文件
可随意插入PDF页面、文档,实现PDF内容拼接插入,轻松完善您的PDF文件。
3、删除PDF文件
可以任意选中PDF文档页面进行删除,实现PDF文档温煦页面删除操作。

- 下载地址(pc版)
- 网盘下载
- 闪电pdf编辑器下载附注册码破解版 41.1M 查看详情
人气下载推荐
-
Microsoft Excel2020中文破解版(附永久激活密钥)下载
下载
-
探索者TSSD2020完美破解版
下载
-
Adobe Acrobat Pro DC 2020(附序列号) 百度云绿色版
下载
-
探索者TSSD2020完美破解版下载(附和谐补丁) 百度云资源免费下载
下载
-
金山PDF破解版下载 (专业自激活版) 独立版实用下载
下载
-
visio下载 v2021 免费破解版(附产品密钥)
下载
-
WPS Office2021电脑版 v2021 专业增强版(附激活码)
下载
-
风云CAD转换器破解版下载(附注册机) v2.0.0.1 最新版
下载
-
WPS2021党政专版下载 永久会员破解版下载
下载
-
Microsoft Office2020破解版下载(附永久激活密钥) 专业增强版下载
下载
-
方方格子Excel工具箱会员破解版下载(附破解补丁) WPS版
下载
-
Office 2021 LTSC激活破解版正式版下载
下载

小小突击队游戏
专业射手FRAG
香肠派对正版手戏
最终幻想7第一士兵app
推理学院手游安卓版
迷你城堡小镇新房游戏
俄罗斯方块环游记2022
2022冬奥滑雪冒险(OlympicGamesJam2022)
跳台滑雪大冒险SkiJumpingPro安卓版
土耳其警车(TürkPolisArabaOyunu)安卓版
真实刺激驾驶游戏
女神联盟2手游
浮生为卿歌安卓版
逃出银河系安卓版
幻境双生安卓版
坦克世界闪击战安卓版
银河掠夺者手游2022
王牌战争游戏2022






























